Економічна безпека регіону: засади формування. Реферат

Економічна безпека територіального утворення (область, регіон, економічний район) слід розглядати як сукупність поточного стану, умов і факторів, що характеризують стабільність, стійкість і поступовість розвитку економіки регіону, її певну незалежність та інтеграцію з економікою країни. Усе це мусить мати певне вираження. Це, зокрема, можливість здійснювати власну економічну політику в межах країни

Сьогодні в Україні науково-технічний потенціал, на жаль, не настільки розвивається, наскільки піддається деструктивним змінам. Тому проблеми підвищення як економічної, так і науково-технічної безпеки, сприйняття і розвитку НТП і нововведень актуальні нині, у період реформування економіки, як ніколи.

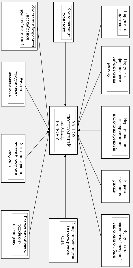
На наш погляд, до числа найважливіших загроз ЕБ слід, зокрема, віднести рівні технічного, соціального й виробничого відставання, а також порушення екологічної, демографічної і правової структур, втрату продовольчої незалежності (мал. 1). Роблячи такий висновок, ми брали до уваги той факт, що окреме територіальне утворення (регіон), з огляду на інтереси ЕБ України, залишається при цьому стійкою і прогресуючою територією, яка спроможна ефективно нейтралізувати економічні загрози або запобігти їм.

При цьому поєднання інтересів Центру й регіону має подвійний характер. 3 одного боку, територія як суб'єкт регулювання з центру дій, пов'язаних з гарантуванням ЕБ України, виступає полігоном із локалізованими соціально-економічними, демографічними та іншими процесами, що можуть загрожувати ЕБ України й мати територіально-диференційований характер своєї появи.

З іншого - у межах наявного кола повноважень вона є провідником власної економічної політики. Тому постулатом здійснення діагностики загроз ЕБ є твердження, що національна безпека України, разом із зовнішньоекономічними факторами, залежить від стану саме української економіки й поєднання загальнодержавних та регіональних інтересів держави.

ЕБ неможлива без створення внутрішнього імунітету й зовнішньої захищеності від дестабілізаційних впливів, без конкурентноздатності на світових ринках і стійкості фінансового становища. Одним із найважливіших факторів ЕБ є гарантування належних умов житія і нормального розвитку особистості.

ЕБ територіального утворення (область, регіон, економічний район) слід розглядати як сукупність поточного стану, умов і факторів, що характеризують стабільність, стійкість і поступовість розвитку економіки регіону, її певну незалежність та інтеграцію з економікою країни. Усе це мусить мати певне вираження. Це, зокрема, можливість здійснювати власну економічну політику в межах країни.

Зрозуміло, що саме економічна політика охоплює всі сфери життєдіяльності в регіоні, у т. ч. розвиток промисловості, науково-технічного потенціалу. Тому, говорячи про ЕБ регіону в контексті діагностики загроз, здійснювати локальну оцінку тільки однієї зі сфер життєдіяльності некоректно, так само, як некоректно розглядати й науково-технічний потенціал поза станом і перспективами розвитку України загалом.

ЕБ регіону неможлива без спроможності чітко реагувати на різкі геополітичні зміни в країні, здійснювати (або хоч почати) значні економічні заходи (не очікуючи допомоги від центру) щодо невідкладних соціально вибухових ситуацій на територіях, пов'язаних із локальними економічними "хворобами" або економічними прорахунками на регіональному рівні.

ЕБ не можна досягти без можливості стабільно підтримувати відповідність існуючих у регіоні економічних нормативів, властивих світовій практиці (або директивно затверджених для території на конкретний період), що дозволило б зберегти (або відновити) належний рівень життя населення.

З огляду на це предметом діяльності законодавчої і виконавчої влади в регіоні щодо гарантування ЕБ має бути виявлення і моніторинг факторів, що впливають на стійкий розвиток регіону в поточній ситуації і на перспективу, а також чітке формування економічної політики й інституціональні перетворення в межах загальнодержавної стратегії економічної реформи.

Важливо не допускати дискримінації з боку центральних органів стосовно регіону, домагатися паритетної участі в державних програмах із розвитку регіону, у розміщенні державних замовлень і т. д.

Пріоритетними завданнями територіальної економічної політики, спрямованими на підвищення ЕБ, на наш погляд, є реструктуризація економіки з переважним розвитком як галузей найбільш прибуткових і перспективних на цей час, так і галузей, що мають довготермінові економічні переваги в загальній системі територіального поділу праці.

До їхнього числа входять реанімація або активізація власних джерел розвитку, формування територіально-виробничих комплексів, орієнтованих на вимоги ринку, які гнучко реагують на кон'юнктурні зміни, міжрегіональних інфраструктурних систем з належним представленням регіону; локалізація і подолання депресії в окремих районах, а в разі потреби – надання їм статусу районів (територій) економічного лиха.

Підвищення ЕБ регіону залежить від ступеня державної підтримки й розроблення державних програм регіонального розвитку, а також від розміщення державних замовлень на постачання продукції для потреб усієї країни.

Особливу роль відіграє паритетна участь центру в значних регіональних інвестиційних проектах з урахуванням різних форм забезпечення пільгами й у створенні сприятливого клімату для розвитку економічного середовища в регіоні. Дуже важлива врівноважена взаємодія державної і місцевої бюджетної систем, недопущення поквапливих, неаргументованих рішень, експериментів, результатом яких можуть бути соціальні вибухи.

Автори, досліджуючи причини виникнення й розвитку кризових ситуацій на території України, визначили ряд основних факторів дестабілізації і загрози ЕБ. Серед них: спад виробництва і втрата внутрішнього й зовнішнього ринків; руйнування виробничо-технічного потенціалу й деіндустріалізація економіки; втрата продовольчої незалежності; зростання безробіття й послаблення мотивації праці; криміналізація економіки; безповоротне погіршення довкілля; порушення фінансового забезпечення регіонів.

Немає можливості всебічно охарактеризувати всі фактори, але вже сам перелік частини з них дає можливість зробити висновок про тісний взаємозв'язок ЕБ країни й регіону. І не випадково територіальна кризова економічна ситуація може стати загрозою для ЕБ України, якщо ліквідація наслідків подолання крайніх (граничних) рівнів кризи в регіоні навіть у короткотерміновій перспективі виходить з-під контролю на регіональному рівні і стає можливою тільки за додаткового (понадлімітного) фінансування з централізованих джерел.

Закономірно, що орієнтирами територіального аспекту ЕБ мають бути зміцнення економічної бази внутрішньодержавних відносин, участь регіонів у формуванні загальноукраїнського ринку й у нейтралізації кризових ситуацій на інших, особливо прилеглих, територіях.

Сьогодні, як ніколи, актуальні підтримка на належному рівні й розвиток науково-технічного потенціалу, спрямованого на забезпечення економічної незалежності України; недопущення або локалізація кризових ситуацій (особливо для територій з районо- або містотвірними підприємствами), що можуть у великих масштабах спричинити порушення постачання стратегічних видів продукції в інші країни. На наш погляд, загальний аналіз кризових ситуацій треба здійснювати в такій послідовності.

На початку складають предметний реєстр об'єктів дослідження, до якого вносять області й території, що входять до певного економічного району: великі міста, промислові вузли, території з особливим режимом господарювання, із порушеною екологією. Потім збирають інформацію для оцінки кризових ситуацій і оцінюють рівень загроз ЕБ із застосуванням різноманітних методів.

А вже на підставі отриманих показників ранжують території за рівнем загроз ВБ. для територій, що потрапляють до розряду кризових, здійснюють поглиблений аналіз причин і наслідків ситуацій, що склалися. Розробляють і групують за блоками програмно-цільові заходи, спрямовані на локалізацію і нейтралізацію упливу осередків територіальних кризових ситуацій.

Для конкретизації причин і наслідків загроз ЕБ можна виділити окремі блоки: технічний, екологічний, демографічний тощо. Аналіз загроз ЕБ на рівні галузей, розташованих у регіоні, здійснюють групуванням підприємств однієї галузі.

Ранжування за шкалою кризи (передкризова і кризова ситуація) дозволяє приймати рішення про запровадження режиму надзвичайного економічного стану в регіоні.

У разі дефіциту бюджету того чи іншого рівня і неможливості здійснити фінансову "ін'єкцію" в організм регіону в повному обсязі перевагу віддають територіям з найбільшою віддачею вкладених засобів.

В умовах кризи для територій найбільш дієвою може бути державна підтримка. Допомога з боку ринкових структур є додатковим позитивним фактором.

Філофора й економічна безпека

Влітку в районі Пересипу часто можна було бачити автомобілі з високими бортами причепів, наповнені бурими, запашними від концентрованого морського повітря копицями. На самому початку вулиці Котовського (нині –– Миколаївська) особливо сильно "тягло" морем. У воротах з написом "Одеський дослідноекспериментальний гідролізно-агаровий завод", у просторіччі - агаровий, і звертали ці машини.

Підводні філофори, цілі її поля починалися (можливо, існують дотепер) миль за 50 на південний схід від Одеси, приблизно на півдорозі до Кримського півострова. На морських картах це місце позначене як Філофорне поле Зернова. Ні, він аж ніяк не власник цього поля. Ще в квітні 1909 року, під час однієї з експедицій, його знайшов і описав майбутній академік –– один із творців сучасної гідробіології С. А. Зернов.

Першою корисною властивістю філофори, що привернула увагу практиків, була її здатність концентрувати у своїх тканинах йод. У тонні водоростей - до трьох кілограмів йоду. Не вдаючись до технологічних і стратегічно-медичних подробиць, відзначимо, що в СРСР було три йодних заводи –– на Білому морі, на Далекому Сході і в Одєсі, які давали 15 тонн йоду щорічно. На цьому, мабуть, і скінчилася історія йодо-водоростевої промисловості. У морських водоростей-йодоносів з'явився гідний (і переможний) конкурент – супутні води нафтових родовищ –– сировина багата й дешева.

Унікільним складником філофори виявився аж ніяк не йод, а природні речовини, що утворюють драглі. Їх назвали агар і агароїд. Це дуже цінний продукт. Він необхідний скрізь, де треба надати якомусь розчинові властивості холодцю, зробити його густим. Сфери, застосування: апретування тканин, крейдування паперу, стабілізація різноманітних емульсій, виготовлення косметичних кремів, зубних паст, мазей, бактеріологічних живильних засобів, гелів для електрофорезу. Особлива і вкрай важлива галузь застосування –медична промисловість, мікробіологія. Складається цілком вагомий список позитивних якостей. Але все-таки головна галузь застосування: - харчова промисловість.

Проте вже майже чотири, роки агароїд у нашому місті не виготовляють. Водоростей не добувають. Агаровий завод простоює. Хоч ще існує. Правда, після акціонування називається інакше - красиво і загадково, за останньою модою –– ВАТ "Наутілус".

Потрібний кредит. Провадяться переговори з представниками фірм із Голланді, Італії, Японії про надання устаткування і сучасних технологій. Доводиться укладати договори про постачання водоростей двох видів із Філіппін. Один. з них, до речі, коштує 750 американських доларів за тонну, інший –– 450. І це чиста ціна, без витрт на доставку. Без кредиту й справді сьогодні доводиться важко. Це колись наївно по вважали, що кредит гіпсує стосунки.

Важко уявити, але основна причина зупинки агарового –– повна заборона на видобуток філофори. Інспекція з ядерної та екологічної безпеки Чорного моря категорично проти "варварського" знищення унікальної морської рослинності.

З такими доказами сперечатися важко. Хоча основний аргумент працівників інспекції стосується не філофори як такої, а "деякої кількості червонокнижкових істот, що гинуть під час добування водоростей. Це складне формулювання має на увазі знаменитих чорноморських крабів –– трав'яного ї волосяного.

Розлад в економіці, як це не дивно деякою мірою став позитивним явищем для чистоти Чорного моря. Простоюють підприємства, у зв'язку з цим менше промислових стоків у річках і морі. І не тільки в нас. Подібна ситуація. в Болгарії, у Румунії. Отож, біологи, точніше, гідробіологи, із радістю відзначають: популяція чорноморських крабів практично відновилася, і їх, здається, уже можна "викреслювати" з Червоної Книги.

Розцінки постійно змінюються. Парадоксально купувати водорость на Філіппінах, коли своя плаває за 50 миль. Навіть кривдно.

Є й інший парадокс: на заводі ще не знають, у скільки обійдеться ремонт флоту, устаткування, паливо тільки для одного рейсу, у що виллються нові технології. Може, і справді дешевше стане купувати філіппінську траву? І просто забути про унікальність власної?

Чи дешевше-не знаю. Простіше-точно.

  

Мал. 1 Структура загроз економічній безпеці регіону.