Перезволожені ландшафтні системи (ПЛС) – це природні системи різної складності і різного рівня, до яких ми зачислюємо торфовища, болотні масиви, заболочені землі, а також території, що в минулому були болотом чи заболоченою ділянкою і в результаті використання людиною втратили властивості цих природних систем.
Отже, термін перезволожені ландшафтні системи об’єднує велику кількість об’єктів за такими двома головними ознаками:
- надлишкова періодична або постійна зволоженість території;
- розвиток болотних процесів.
Отже, за наявності великої кількості об’єктів дослідження обґрунтування класифікації є одним з важливих наукових завдань. Створити класифікацію – означає створити систему розподілу об’єктів, явищ, понять на класи, типи, групи за спільними ознаками, властивостями, на підставі схожості цих об’єктів усередині типу (класу, групи) і їхньої відмінності від об’єктів інших типів (класів, груп).
Класифікація ПЛС повинна враховувати важливі компоненти в комплексі. Вона повинна ґрунтуватись на однаковому врахуванні розташування в рельєфі, водно-мінеральному живленні, рослинності, заляганні торфу. У разі виконання цього завдання виникає низка труднощів. У загальних рисах така класифікація існує. Це поділ на низинні, перехідні й верхові болота. Проте для наших досліджень її не вистачає.
Це питання досліджувало багато вчених. Усі дослідники перезволожених систем пропонували ту чи іншу класифікацію, беручи до уваги той аспект, який їх найбільше цікавив. Наприклад, ботаніки розглядали переважно класифікацію ПЛС на основі типів рослинних угруповань і їхніх екологічних умов проростання тощо. Узагальнених публікацій про класифікації ПЛС немає.
Ми ставимо такі головні завдання: узагальнити наявні класифікації боліт і заболочених земель різних авторів за різними ознаками; розробити класифікацію ПЛС.
Класифікація ПЛС повинна відповідати таким вимогам:
- бути чіткою і простою, щоб не виникали труднощі під час користування нею;
- ґрунтуватись на важливих взаємопов’язаних ознаках ПЛС як комплексного природного утворення;
- відображати динаміку процесів зміни і розвитку;
- давати чітке уявлення про зовнішні особливості і внутрішні властивості ПЛС.
Заболочення території відбувається в умовах надлишкового зволоження за участі в цьому процесі всіх компонентів ландшафту. Роль окремих компонентів під час формування природних комплексів неоднакова. Про це зазначав ще М. А. Солнцев.
Проте для болотного процесу роль окремих компонентів ландшафту буде дещо іншою (за М. І. Рубцовим):
- клімат;
- рельєф;
- літологія і геологічна будова;
- поверхневі і ґрунтові води;
- рослинність;
- інші компоненти.
Отже, клімат, рельєф, літологія, геологічна будова є найважливішими в болотному процесі. Саме на їхній підставі можна робити і болотні класифікації. Інші компоненти значно залежать від перелічених вище. Поділ ПЛС залежно від клімату ми не беремо до уваги, оскільки дослідження проводимо на регіональному рівні. Крім того, у результаті втручання людини у природні системи, болототворні процеси поширюються у тих місцях, де в цілому кліматичні умови не сприяють цьому.
Прикладом може бути розвиток болотних процесів у степовій частині України під впливом зрошення, у результаті створення штучних водойм, осідання геологічних товщ порід (з техногенних причин). Отже, на регіональному рівні роль клімату як головного чинника розвитку болотних процесів частково втрачається.
Коротко схарактеризуємо різні підходи до класифікації ПЛС.
Географічний. В основі цього напряму є різний характер боліт у різних природних зонах. Такий підхід дуже важливий під час дослідження ПЛС у межах кількох природних зон (у глобальних масштабах).
Приклад часткового застосування цього підходу – районування, виконане у книзі "Торфово-болотний фонд УРСР" (за основу взято запаси торфу) [10].
Територія Львівської області розташована у Малополіській області долинних торфовищ. У її межах виділяють три торф’яні райони:
Малополіський помірно заторфований район низинних долинних торфовищ;
Розтоцький слабозаторфований район заплавних і приозерних низинних та маленьких перехідних торфовищ;
Надсянський помірно заторфований район невеликих долинних торфовищ.
Географічний напрям у нашому розумінні – це виділення типів ПЛС на підставі фізико-географічних відмінностей досліджуваної території. Ми пропонуємо в межах Львівської області розрізняти Малополіські ПЛС, Подільські (Опільські ПЛС,
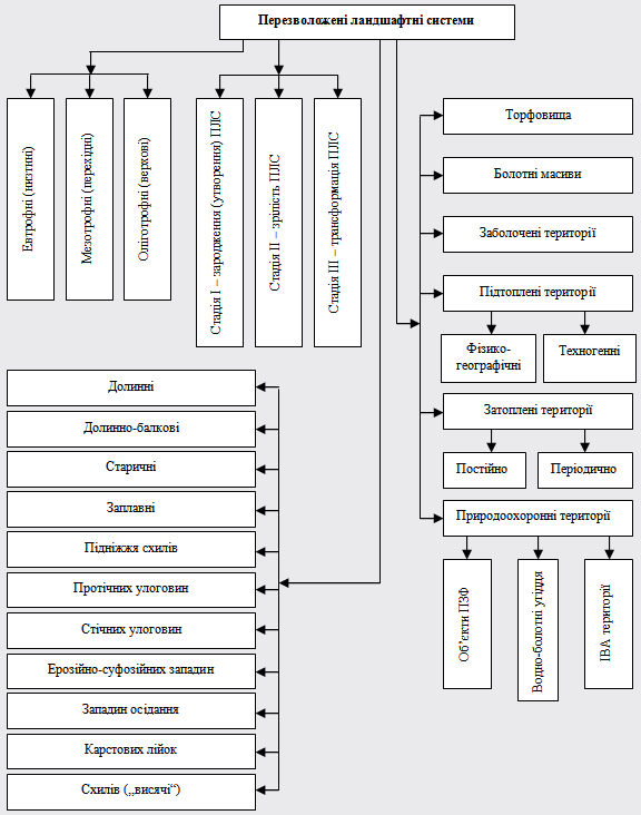
Класифікація перезволожених ландшафтних систем Львівської області:

1 – екологічний підхід; 2 – динамічний підхід; 3 – генетичний підхід; 4 – функціональний підхід.
Передкарпатські й Карпатські ПЛС. Найчисленнішими і найбільшими за площею є Малополіські ПЛС, найменшими за площею і кількістю – Карпатські.
Ландшафтний (О. О. Галкина, М. С. Боч, О. О. Ниценко). Головна територіальна одиниця – болотне урочище, що формується в одній ізольованій впадині або в групі близько розташованих неглибоких впадин. Система болотних урочищ – найбільша і найскладніша одиниця.
Болотна фація – найменша територіальна одиниця, що в розвитку залежить від болотних урочищ чи системи болотних урочищ. Серед фацій розрізняють головні і вторинні. Головні поширені закономірно і відображають типові ознаки поверхні й товщ болотних урочищ, вторинні характеризують локальні для цього масиву особливості. Дуже важливий цей підхід під час польових досліджень ПЛС.
Генетичний (С. М. Тюремнов, О. О. Виноградова, М. І. Рубцов). ПЛС виникають у від’ємних формах рельєфу, генетично різних депресіях – впадинах (ярах, балках, улоговинах, блюдцях, долинах тощо). З формою впадини тісно пов’язані товщина болотних відкладів, їхня стратиграфія. Протягом усього періоду існування болота форма впадини залишається і є чіткою.
Після аналізу праць (Д. К. Зеров, 1938; С. М. Тюремнов, 1949,1953; О. О. Виноградова, 1953; М. І. П’явченко, 1958; М. С. Боч і М. І. Рубцов, 1962), в яких розглянуто класифікацію на підставі геоморфологічних особливостей (рельєфу), ми дійшли висновку, що в межах Львівської області поширені два генетичні (геоморфологічні) типи ПЛС.
Першу групу формують ПЛС, виникнення і розвиток яких пов’язані з долинами льодовикових потоків, давніх та сучасних річок. Головним джерелом їхнього живлення слугують озерні й річкові води, найбагатші на мінеральні та органічні речовини. Такий характер водного режиму зумовлює розвиток головно евтрофної рослинності.
Тут можна виділити такі типи ПЛС:
- долинні – це один із головних типів, здебільшого ПЛС займають весь профіль долини. Для них характерна відсутність сучасного русла або невиразне русло (місцями долина р. Верещиці, долина р. Тростянець);
- долинно-балкові – простягаються вздовж річки на багато кілометрів. Окрім головної долини, вони займають гирлові частини долин приток або балок (практично вся долина р. Верещиці);
- старичні – займають давні русла більших річок, по яких свого часу текли льодовикові води;
- заплавні – розвиваються в заплавній частині долини – від русла до уступу першої надзаплавної тераси, а якщо вона розмита, то до вищих терас. ПЛС можуть займати повністю всю заплаву або значну її частину (Велике Дністерське болото);
- підніжжя схилів – утворюються в місцях виходу ґрунтових вод долин, балок (трапляються в районах Опілля і Розточчя). Вони мають невелику площу і глибину торфу до 2 м;
- протічних улоговин – розташовані в місцях, де русло губиться в болотних відкладах (характерно тільки місцями для р. Верещиці);
- стічних улоговин – утворюються шляхом заболочення слабостічних улоговин (прикладом є Янівський став).
До другої групи належать ПЛС, пов’язані з заболочуванням різних за походженням понижень на надзаплавних терасах, вододільних просторах. Джерелом живлення слугують головно атмосферні опади, менше – ґрунтові та поверхнево-стічні води.
Тут можна виділити такі типи ПЛС:
- ерозійно-суфозійних западин – займають невеликі западини, довгуватої форми з нерівними звивистими межами. Ці западини виникли внаслідок ерозії поверхні тимчасовими потоками зі схилів (поширені в Розточчі);
- западин осідання – мають ще менші розміри ніж попередні. Межі їхні досить рівні, і вони різко відділяються від навколишніх суходільних ділянок (поширені в Розточчі);
- карстових лійок – поширені на південному заході Розточчя (Надсянській низовині).
Більше поширені у межах Львівської області ПЛС першої групи. Окремо треба виділити болота схилів, так звані висячі болота, що розвиваються на схилах гір і вододільних плато в місцях виходів джерел. Вони обмежені в поширенні і малі за площею. Характерні для Карпат і найбільше розчленованої частини Волино-Подільського плато.
Екологічний (еколого-фітоценологічний). За його основу взято умови водно-мінерального живлення, що визначають тип рослинності, поділ рослинності за екологічними і флористичними особливостями рослинних угруповань (Г. І. Танфільєв, Є. М. Брадіс, Г. Ф. Бачурина, М. Я. Кац). Виділено три головні класи формацій: евтрофний, мезотрофний, оліготрофний.
Характер гідрологічного режиму території є однією з визначальних ознак ПЛС. Тільки за умови надмірного зволоження виникають умови для утворення таких систем. Залежно від розташування ПЛС – у долині річки чи на вододілі – вода надходить до них різними шляхами. Наприклад, алювіальні чи річкові води надходять під час розливу річок навесні або в дощові роки; іноді води стікають на ПЛС зі схилів – це делювіальні води; підґрунтові води виклинюються у вигляді джерел на поверхні ґрунту або виходять на деякій глибині; атмосферні води надходять у вигляді опадів – дощу та снігу.
Води, що надходять на ПЛС, містять ту чи іншу кількість мінеральних солей у розчиненому стані. У них є речовини, потрібні для живлення рослин. Найбагатші на різні солі бувають алювіальні води. В делювіальних і підґрунтових водах вміст солей залежить від хімічного складу порід, через які ці води проходять. Зовсім бідними на мінеральні солі є атмосферні води. Залежно від способу водно-мінерального живлення ПЛС розвивається той чи інший тип болотної рослинності.
У межах Львівської області переважають низинні (евтрофні) болота. Вони розташовані переважно в долинах річок, бувають також і на вододільних частинах. Їх живлять води, багаті на поживні для рослин речовини, що зумовлює різноманітність рослинного покриву. Там багате водно-мінеральне живлення і багата трав’яна рослинність: осока, очерет, хвощ, костриця, мітлиця, а також деревами і кущами (вільха, береза, осика). Найпоширеніші трав’яні і трав’яно-мохові типи рослинності. Переважають осокові (осока дерниста і омська) і осоково-мохові (осока багнова, носата, двотичинкова і пухнатоподібна, гіпнові (сфагнові) мохи) угруповання.
Рослинність – зовнішньо чітко виражений компонент, найпомітніший і один з перших реагує на зміни в болотоутворювальних процесах. Саме тому актуальною під час дослідження ПЛС є класифікація їх за рослинністю.
Динамічний. ПЛС не можна розглядати як щось стале. Вони розвиваються, мають певну історію залежно від віку утворення й умов розташування та живлення, особливостей використання людиною. В природному стані ПЛС розвиваються від низинного до верхового типу. Проте в разі оцінювання екологічного стану нам необхідно по-іншому оцінити зміни у ПЛС.
Ми пропонуємо у динаміці розвитку ПЛС виділяти такі три головні стадії:
- стадія І – зародження (утворення) ПЛС. Охоплює велику кількість можливих початкових процесів болототворення. Сюди належать, для прикладу, заболочення озер, ставків, русел річок, суходолу. На цій стадії закладається тип заболочення, який у наступних стадіях розвитку може розвиватись або різко змінитись;
- стадія ІІ – зрілості ПЛС. У цій стадії перебуває переважна більшість ПЛС Львівщини. У ній чітко виділяють три стандартні, загальноприйняті типи розвитку ПЛС (низинні, перехідні, верхові);
- стадія ІІІ – трансформації ПЛС. Охоплює всі можливі види деградації ПЛС. Ця стадія може настати як логічна природна стадія розвитку. Проте в багатьох випадках деградація настає в разі трансформації ПЛС під впливом антропогенного чинника: їхнього захоронення, відпрацьованості родовищ торфу, осушувальних меліоративних заходів, перекривання боліт природними чи штучними водоймами.
Можливими є випадки, коли в розвитку ПЛС середня ланка випадає, тобто після стадії зародження настає стадія трансформації.
Функціональний. Сьогодні в межах Львівської області у природному стані, тобто абсолютно не змінених людиною територій не залишилось. Це й спонукало вивчити використання ПЛС людиною. Щоб дати характеристику використанню всіх ПЛС, необхідно розробити їхню класифікацію за функціональним принципом.
Визначення терміна болото, якого ми дотримуємося, прийняте на Всесоюзній конференції з кадастру боліт 1934 р. Болото – це надлишково зволожена ділянка суходолу з характерною болотною рослинністю, з залишків якої за відповідних умов утворюється торф (шар торфу не менше 0,3 м в неосушеному і 0,2 м в осушеному стані). У разі меншої потужності торфу або якщо його нема, то надлишково зволожені території називають заболоченими. У Львівській області загальна площа боліт, заболочених і перезволожених територій становить 856 000 га (за даними Львівської гідрогеолого-меліоративної експедиції).
Використання перезволожених ландшафтних систем у сільському господарстві і промисловості, передусім, пов’язане з проведенням осушувальної меліорації. Згідно з даними Львівської гідрогеоло-меліоративної експедиції у межах Львівської області загальна площа осушувальних земель 1988 р. становила 459 548 га, а 2001 р. – 524 645 га, тобто збільшилась на 65 097 га (14,2%). Найбільші площі осушених земель зосереджені в таких адміністративних районах, як Сокальський, Буський, Кам’янсько-Бузький, Жовківський [2. C. 191].
У торфовищ потужність торфу повинна бути достатньою для промислового використання (понад 0,5 м). У Львівській області налічують 61 родовище торфу, яке використовували чи використовують для добування торфу. Найбільшими торфовищами є: Стоянівське площею 3296 га, середньою глибиною 4,37 м; Радехівське площею 840 га, середньою глибиною 3,06 м та ін.
Сьогодні добування торфу практично припинене через його нерентабельність. У посушливі роки в літній період простежується явище самозагоряння торфовищ. Наприклад, 2000 р. пожежі на торфовищах були на площі 66,2 га, а 2002 р. – 73,7 га. Ситуацію ускладнює те, що не ведуть ніякого контролю за всіма родовищами торфу, у деяких з них ведуть несанкціоноване добування, переважна більшість родовищ потребує рекультиваційних робіт, на що, відповідно, немає коштів.
Підтопленими територіями називають постійне, тривале чи короткочасне (сезонне) підвищення рівнів підземних та ґрунтових вод під впливом дії природних і техногенних чинників. За сукупністю фізико-географічних чинників – загальної рівнинності території і порівняно невеликої розчленованості, близького до поверхні залягання водотривких порід та деякого переважання опадів над випаровуванням – схильними до розвитку процесів підтоплення є малополіська частина території, деякі передкарпатські райони. Підтоплені території в межах Львівської області становлять понад 30% [1. C. 3].
Однак протягом останніх десятиріч широкого розвитку набули процеси підтоплення земель, зумовлені переважно техногенними чинниками, дія яких особливо відчутна в зонах меліорацій, гірничих та гірничодобувних підприємств, а також у багатьох містах, селищах міського типу і деяких сільських населених пунктах. У Львівській області підтоплення внаслідок осідання ґрунту спричинене добуванням вугілля у Львівсько-Волинському басейні.
Саме тому і найбільші площі підтоплюваних земель розташовані в околицях міста Червоноград. Наскільки важливим для України є вирішення проблем, пов’язаних з підтопленням земель, свідчить той факт, що 19 лютого 2003 р. відбулися слухання у Верховній Раді стосовно цих питань. Затоплені території – це короткочасно чи постійно затоплені ділянки під впливом дії природних і техногенних чинників.
Природна рослинність і природні умови перезволожених ландшафтних систем у результаті їхнього господарського використання змінюються. Тому поряд з системою заходів, що забезпечують правильне і найефективніше використання ПЛС як природних ресурсів, необхідне також і створення мережі заповідних об’єктів цих систем. Саме тому ми окремо виділили природоохоронні ПЛС.
Отже, всі охоронні ПЛС можна розділити на три категорії:
1) об’єкти природно-заповідного фонду України – нараховують три загальною площею 1274 га:
- а) ландшафтний заказник "Стариці Дністра";
- б) орнітологічний заказник "Чолгинський";
- в) ландшафтний заказник "Верхобузький";
2) водно-болотні угіддя загальнодержавного значення – сюди належать три заказники, а також Дроздовський і Янівський стави;
3) ІВА території (Important Bird Area) – це території, які відіграють важливу роль у збереженні популяцій птахів у межах Європи. У Львівській області виділено чотири такі території:
- а) болото Чоновини;
- б) Мале Полісся (Рава-Русько-Радехівсько-Бродівський геоботанічний район);
- в) долина р. Вишня;
- г) долина р. Бережниця.
Отже, шляхом узагальнення і доповнення класифікації різних авторів виділено шість підходів (напрямів) щодо класифікації ПЛС Львівської області. Чотири з них відображено на схемі. На підставі функціонального підходу розроблено авторську класифікацію ПЛС. Серед ПЛС Львівської області виділено болота, заболочені землі, торфовища, підтоплені й затоплені землі, а також охоронні землі.
Література
- Барщевський М. Є., Гриневецький В. Т., Сорокіна Л. Ю. Підтоплення земель в Україні: проблема та шляхи її подолання // Укр. геогр. журн. – 2003. – №2. – С. 3-8.
- Блажко Н. Б. Перезволожені ландшафтні системи Львівської області та особливості їх використання // Гідрологія, гідрохімія і гідроекологія. – 2002. –Т. 4. – С. 191-194.
- Блажко Н. Б. Заповідні перезволожені ландшафтні системи Львівської області // Сучасні проблеми і тенденції розвитку географічної науки: Матеріали міжнар. конф. до 120-річчя географії у Львів. ун-ті. 24-26 вересня 2003 року. – Львів: Видавничий центр ЛНУ імені Івана Франка, 2003. – С. 217-219.
- Брадіс Є. М., Бачурина Г. Ф. Болота УРСР. – К.: Наук. думка, 1969.
- Брадіс Є. М. Про класифікацію рослинності боліт Української УРСР // Укр. ботан. журн. – 1956. – Т. 13. – №3. – С. 3-15.
- Боч М. С., Рубцов Н. И. О болотных массивах западных районов Подольской возвышенности // Ботан. журн. – 1962. – Т. 47. – №4. – С. 506-518.
- Козій Г. В. Вододільні болота карстових западин в районі Розточчя // Вісн. Львів. ун-ту. Сер. біол. – 1962. – Вип. 1. – С. 3-21.
- Кучерява Л. Ф. Види торфу, стратиграфія та історія розвитку великих боліт в долині р. Дністер // Укр. ботан. журн. – 1966. – Т. 23. – №1. – С. 100-106.
- Типы болот СССР и принципы их классификации. – Л.: Наука. 1974.
- Торфяной фонд Украинской ССР. – М.: Главное управление торфяного фонда при Совете Министров РСФСР, 1959.