Відразу зазначимо, що подальше описання організації та здійснення роботи автоматизованої системи оперативного обліку міжнародних економічних операцій є авторською розробкою і не претендує на роботу даної системи виключно в такому вигляді. Тут і далі розроблені концептуальні принципи роботи програми запропоновані з позиції постановки завдань щодо оперативного обліку і контролю міжнародних економічних операцій, а не як принципи та правила роботи самого програмного забезпечення.
Запуск програми. Після запуску автоматизованої системи вона має перевірити:
- оперативну пам’ять комп’ютера на наявність вірусів, збоїв, утрат у пам’яті;
- постійну пам’ять комп’ютера на наявність вірусів, збоїв, оновлення даних по мережі Інтернет та іншими способами.
Потім система автоматично має зробити запит до користувача щодо наявності в нього допуску до роботи з нею і в якому саме режимі: огляд, введення даних, читання звітності тощо. Зазначене здійснюється шляхом введення певних кодів та паролів.
Далі на екрані з’являються стандартні повідомлення щодо самої системи, а також звітність системи:
- про наявність (відсутність) вірусів;
- збої у пам’яті;
- отриману електронну пошту;
- оновлені бази даних;
- готовність системи до роботи тощо.
Після повідомлення системи "Система готова до роботи" можна розпочинати роботу з програмою.
Робота з програмою в режимі "Довідник".
Першим, що з’явиться на екрані монітора це "Головне меню" для управління роботою програми (див. рис. 1).
Довідник | Уведення початкових даних | Уведення проміжних даних | Уведення контрольних даних | База даних контрагентів | База даних запасів, ТМЦ, прав | Оперативна звітність |
Рис. 1. Вигляд робочого екрана "Головне меню".
З головного меню користувач може обрати будь-який режим роботи (якщо він має доступ до роботи з цією базою або підпрограмою):
- довідник;
- уведення початкових даних;
- уведення проміжних даних;
- уведення контрольних даних;
- база даних контрагентів;
- база даних запасів, товарно-матеріальних цінностей, прав;
- оперативна звітність.
Як правило, на екрані головного меню також існують додаткові функції, такі як:
- "Допомога";
- "Вихід з програми";
- "Друк";
- "Оновити базу даних";
- "Зберегти зміни";
- "Калькулятор" тощо.
Вони здебільшого розміщуються внизу робочого екрана монітора (та знаходяться там постійно під час роботи програми) і можуть позначатись:
- або умовними позначками для функціональних клавіш;
- або словами в активних вікнах для виклику їх шляхом натиску на "мишку", попередньо розмістивши курсор у певному місці на екрані монітора.
Зазначені функції в монографії не розглядаються, оскільки не є предметом дослідження автоматизованої системи оперативного обліку та контролю. Ці питання належать виключно до компетенції програмістів (з урахуванням потреб користувачів). Розглянемо конкретніше запропоновані режими роботи користувачів.
Довідник — у цьому режимі користувачі мають можливість ознайомитись з наявними базами даних програми без обмеження допуску до них (див. рис. 2).
Розглянемо ці бази даних:
Законодавча база:
Верховної Ради України;
- Адміністрації Президента України;
- Кабінету Міністрів України;
- Митно-тарифної ради КМУ;
- Державного митного комітету тощо.
Довідник | Уведення початкових даних | Уведення проміжних даних | Уведення контрольних даних | База даних контрагентів | База даних запасів, ТМЦ, прав | Оперативна звітність |
Зак. база |
|
|
|
|
|
|
ТНЗЕД |
|
|
|
|
|
|
НБУ |
|
|
|
|
|
|
Ціни внутрішнього ринку |
|
|
|
|
|
|
Ціни зовнішнього ринку | Рис. 2. Вигляд робочого екрана в режимі "Довідник". | |||||
1. Ознайомлення з базою даних "Законодавча база" здійснюється за допомогою вимог, які мають бути передбачені автоматизованою системою:
- ознайомлення за "ключовими словами" по всій базі;
- ознайомлення за "певний період часу" по всій базі;
- ознайомлення з документами конкретного органу, що їх видав;
- ознайомлення лише із змінами та поправками до документів за певний проміжок часу;
- ознайомлення лише із змінами та поправками до документів за певний проміжок часу за ключовими словами тощо.
Це дасть можливість користувачам відразу знайти необхідну їм інформацію, а не переглядати всю законодавчу базу.
2. ТНЗЕД — товарна номенклатура зовнішньоекономічної діяльності. У цій базі можливо знайти відповідні коди на товари, що будуть об’єктами міжнародних економічних операцій.
Також, якщо така номенклатура зміниться, або буде пристосована до Європейської гармонізованої системи, можливо зразу знайти відповідність кодів, що застосовуються в Україні до номенклатури кодів інших держав та економічних угруповань.
3. НБУ — Національний банк України. У цій базі має міститись як інформація щодо нормативних актів НБУ (з режимом пошуку їх, як описано в підпункті "Законодавча база"), так і відношення курсів іноземних валют до гривні.
Але відношення курсів слід розподілити:
- за класифікатором Національного банку України (окремими групами іноземних валют);
- за періодами (місяць, квартал, півріччя, дев’ять місяців, рік).
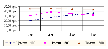
4. Ціни внутрішнього ринку — дана база охоплює інформацію про ціни на товари (що є об’єктами міжнародних економічних контрактів конкретного підприємства) на внутрішньому ринку, а також ціни на аналогічні товари інших виробників та імпортерів.
На основі інформації цієї бази має бути можливість бачити графічне зображення динаміки цін на задані користувачем товари (групи товарів) за певний проміжок часу, наприклад див. рис. 3.

Рис. 3. Динаміка цін внутрішнього ринку на групу товару "Цемент" у розрізі його марок за 2000 р.
У самій базі слід розподіляти ціни на товари:
- власного виробництва з метою експорту;
- власного виробництва з метою подальшого проведення бартерної (товарообмінної) операції з іноземними контрагентами;
- власного виробництва з метою подальшого проведення операцій з переробки української давальницької сировини за кордоном;
- які закуповуються в національних виробників з метою експорту;
- які закуповуються в національних виробників з метою подальшого проведення бартерної (товарообмінної) операції з іноземними контрагентами;
- які закуповуються в національних виробників з метою подальшого проведення операцій з переробки української давальницької сировини за кордоном;
- імпортовані в Україну і підлягають продажу на внутрішньому ринку;
- імпортовані в Україну і підлягають подальшому реекспорту тощо.
5. Ціни зовнішнього ринку — у цій базі має міститись інформація про ціни та їх динаміку на товари, що є об’єктами міжнародних економічних контрактів даного підприємства на зовнішніх ринках. Слід ураховувати різність цін в окремих країнах, економічних угрупованнях тощо.
Рис. 4. Динаміка цін зовнішнього ринку на товар (цемент) у різних регіонах світу за перше півріччя 2000 р.
Оскільки облікові (внутрішні для даного підприємства) ціни відрізняються від контрактних цін на ці самі товари, необхідно розмежовувати їх за предметом контрактів.
Це дасть можливість управлінському персоналу швидко орієнтуватись на зовнішньому ринку (щодо виду товару та ціни на нього) і приймати управлінські рішення щодо видів здійснення конкретних міжнародних економічних операцій на певних ринках збуту.
Важливим є також те, що інформація щодо цін зовнішнього ринку на товари має бути зображена в графічному вигляді, наприклад, див. рис. 4.
Література
- Про зовнішньоекономічну діяльність: Закон України // Все про бухгалтерський облік — 1999. —№ 24.
- Абалкин Л. И. Конечные народнохозяйственные результаты (сущность, показатели, пути повышения). — М.: Экономика, 1982. — 183 с.
- Абрамова Г. П. Маркетинг: вопросы и ответы. — М.: Агропромиздат, 1991. — 159 с.
- Авдокушин Е. Ф. Международные экономические отношения: Учебник. — М.: Юристъ, 1999. — 368 с.
- Автоматизированные системы обработки экономической информации / Под ред. В. С. Рожнова. — М.: Финансы и статистика, 1986. — 272 с.
- Автоматизированные системы обработки экономической информации / Под ред. В. С. Рожнова. — М.: Финансы и статистика, 1986. — 272 с.
- Айламазян А. К. Информация и информационные системы. — М.: Радио и связь, 1982. — 160 с.
- Аксененко А. Ф. Информационное обеспечение экономического анализа. — М.: Финансы, 1978. — 80 с.