Існуюча система для обліку платників потребує значного вдосконалення. Тому у ДПС на замовлення Головного управління обліку та державних реєстрів ДПА України робочою групою по вдосконаленню процесів автоматизації обліку платників податків, затвердженою Розпорядженням ДПА України від 21.02. 2001, створюється нова АІС для автоматизації процесу реєстрації /обліку/ платників податків (юридичних та фізичних осіб - суб‘єктів підприємницької діяльності та інших суб‘єктів господарської діяльності) на всіх рівнях державної податкової служби: "АІС реєстрів платників податків і зборів", яка повинна забезпечити виконання всіх завдань, що ставляться до неї.
Метою розробки автоматизованої інформаційної системи "АІС реєстрів платників податків" є створення єдиного програмно-технічного комплексу автоматизованих інформаційних систем для автоматизації процесу реєстрації /обліку/ платників податків юридичних та фізичних осіб - суб‘єктів підприємницької діяльності та інших суб‘єктів господарської діяльності на всіх рівнях структури органів ДПС України.
Програмно-технічний комплекс автоматизованої інформаційної системи "АІС реєстрів платників податків" буде мати три рівні, що пов‘язано з існуючою структурою ДПС України. Його складові:
- підсистема "Програмно-технічний комплекс "АІС реєстрів платників податків" центрального рівня" - для використання в ДПА України;
- підсистема "Програмно-технічний комплекс "АІС реєстрів платників податків" обласного рівня" - для використання в ДПА обласного рівня;
- підсистему "Програмно-технічний комплекс "АІС реєстрів платників податків" рівня формування первинних даних" - для використання в усіх органах ДПС, де відбувається взяття на облік платників податків, а саме: ДПІ районного рівня, міжрайонних, міських та об‘єднаних ДПІ, філіях, інспекціях по роботі з великими платниками податків, ДПА обласного рівня.
Джерелом формування інформаційної бази "АІС реєстрів платників податків" є інформація стосовно реєстраційних даних платників, що надходить до ДПС. Це документи, що надаються безпосередньо або через уповноважену особу платником для взяття на облік в органі ДПС та в період його перебування на обліку в органі ДПС, згідно законодавчих та нормативних актів, а саме:
- документи, що підтверджують особу заявника та його повноваження;
- документи для взяття на облік;
- додаткові дані (зміни та доповнення облікових даних);
- повідомлення стосовно відкриття/ закриття рахунків;
- запити для отримання реєстраційних даних щодо суб‘єкту обліку, форма і зміст яких затверджені;
- інформація від сторонніх організацій: держстатистики, держказначейства, установ банків, органів держреєстрації, внутрішніх справ, державної митної служби, а також із податкових служб інших держав;
- інформація стосовно реєстраційних даних платників, що надходить від інших органів ДПС, де перебуває на обліку платник податків.
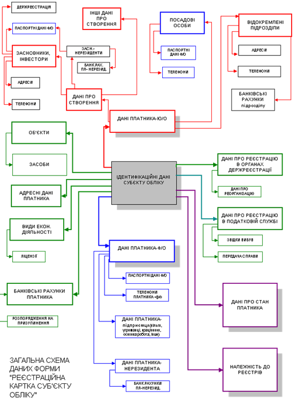
Вказана інформація повинна формуватися у "Реєстраційній картці суб'єктів обліку". Схема її формування наведена на рис. 1.
Вихідна інформація "АІС реєстрів платників податків", це - вихідна інформацію підсистем центрального, обласного рівнів і рівня формування первинних даних.
Примітка: На сьогодні вже існує технічне завдання на створення системи і технічний проект для програмно-технічного комплексу - "АІС реєстрів платників податків і зборів", який поетапно планується впровадити за 2 наступних роки.

Рис. 1. Схема формування "Реєстраційної картки суб'єкту обліку".
Призначення нової АІС.
Програмно-технічний комплекс - "АІС реєстрів платників податків і зборів" призначено для:
- формування та ведення облікових (реєстраційних) даних платників податків у Єдиному банку даних про платників податків - юридичних та фізичних осіб - суб‘єктів підприємницької діяльності та інших суб‘єктів господарської діяльності (далі – Єдиному банку даних) рівня формування первинних даних (районного);
- ведення Реєстру платників податків - юридичних осіб та Реєстру платників податків – фізичних осіб як складових частин Єдиного банку даних про платників податків державної податкової служби рівня формування первинних даних;
- формування та ведення реєстрів стосовно обліку платників податків як складових частин вищенаведених реєстрів;
- вирішення питань інтеграції з Державним реєстром фізичних осіб (на файловому рівні).
Суб‘єктами обліку ПК АІС районного рівня на першому етапі її створення передбачені:
1) з числа резидентів:
- юридичні особи незалежно від форм власності, а саме: підприємства, установи та організації (у тому числі неприбуткові установи і організації), які здійснюють діяльність як на території України, так і за її межами або мають об'єкти оподаткування;
- філії, представництва, відділення та інші відокремлені підрозділи платників податків - юридичних осіб, що не мають статусу юридичної особи, але мають банківські рахунки, ведуть окремий бухгалтерській облік своєї діяльності, складають окремий баланс;
- фізичні особи (у тому числі суб'єкти підприємницької діяльності), які мають об'єкти оподаткування;
2) з числа нерезидентів:
- фізичні чи юридичні особи у будь-якій організаційно-правовій формі, що отримують доходи незалежно від їх походження з України чи об'єктів оподаткування в Україні (за винятком установ та організацій, що мають дипломатичний статус або імунітет відповідно до міжнародних договорів України або законодавству);
- постійні представництва нерезидентів, через які повністю або частково здійснюється господарська діяльність нерезидента на території України і які, відповідно до чинного законодавства України, сплачують відповідні податки і збори (обов'язкові платежі);
- договори про спільну діяльність, які укладені вищевказаними особами;
- угоди про розподіл продукції.
Вдосконалення ідентифікації суб'єктів обліку Всі платники податків матимуть єдиний ідентифікаційний номер у податковій системі, що дасть змогу у будь-який час звести всю інформацію стосовно даного платника.
Як при взятті на облік, так і знятті з обліку новою системою передбачається підтвердження реєстрації платника в податковій службі на центральному рівні.
При взятті на облік філій /відокремлених підрозділів/ ПЗ передбачено формування запиту для звірки реєстраційних даних щодо головного підприємства та, при необхідності, даних про заснування (створення) головного підприємства, а при занесенні даних про філії /відокремлені підрозділи/ платника ПЗ повинно формувати повідомлення до органів ДПС за місцем реєстрації філії (відокремленого підрозділу). При взятті на облік платника за неосновним місцем реєстрації повинний формуватись запит для звірки з реєстраційними даними за основним місцем реєстрації.
З метою використання єдиної термінології при описі реквізитів ПК АІС вводяться поняття "Обліковий код" суб‘єкту обліку, яке узагальнює існуючі поняття: ідентифікаційний код ЄДРПОУ, ідентифікаційний номер ДРФО, реєстраційний номер ТРДПАУ і "Ознака облікового коду", яка формується поступово при первинному занесенні відповідних даних за вибором з довідника "Ознак належності до основного реєстру та ознак облікового коду", який спеціально запроваджується для потреб ПК АІС. Крім цього, для введення "Ознаки взяття на облік" до нормативно-довідкової бази АІС вводиться довідник "Ознака взяття на облік /зняття з обліку".
При первинному занесенні даних після вводу облікового коду, формування ознаки облікового коду та визначення відношення платника до реєстрів в розрізі ознаки облікового коду повинна бути виконана обов‘язкова перевірка на наявність облікового коду в актуальній БД або в архіві.
Нова система передбачає введення нової ознаки "Є правонаступником"; поняття - "Ознака заявника" (коли заяву від імені суб‘єкту обліку подає довірена особа). Для платника з Реєстру платників юридичних осіб за новою системою може бути вибрана тільки одна ознака (або "юридична особа", або "філія").
У результаті впровадження "АІС реєстрів платників податків" передбачається модифікація інформаційного фонду реєстраційних /облікових/ даних суб‘єктів обліку ДПС України, що пов‘язане зі змінами нормативно-законодавчої бази та підвищенням вимог щодо ідентифікації платників податків під час взяття та перебування на податковому обліку.
Нова система передбачає інтеграцію програмного забезпечення АІС районного рівня із серверною частиною ПК АІС обласного рівня; програмного забезпечення ЦБД із серверною частиною ПК АІС центрального рівня.
ПК АІС як складові частини єдиного програмно-технічного комплексу передбачає застосування єдиної нормативно-довідкової інформації (за структурою Центральної бази даних із використанням хронології змін), єдиної структури основних реквізитів таблиць баз даних для всіх рівнів (з урахуванням додаткових функцій для ПК АІС відповідного рівня), єдиного в рамках "АІС реєстрів платників податків" стандарту екранних форм та інтерфейсу.
Розробка АІС орієнтується на реалізацію стандартів для розподілених систем обробки даних, на ПЕОМ в локальних обчислювальних мережах. Нова система передбачає бути відкритою з можливістю застосування нових реалізацій прикладних програмно-технічних комплексів і налагодження програмного забезпечення під час зовнішніх змін (законодавчої бази, параметрів інформаційних потоків, технічних засобів як під час створення системи, так і під час експлуатації.
Вимоги до програмно-технічних засобів. Для забезпечення нормальної роботи мінімальна конфігурація робочої станції повинна відповідати таким вимогам: Pentium 200 (або більше); 32 MB RAM; 256 К кеш; промисловий стандарт ВIOS; PCI-ISA магістраль; 1.2 GВ HDD з EIDE контролером; FDD 3.5 дюйма; карта SVGA 2 МВ RAM; монітор SVGA (800x600 p); розширена клавіатура (101 ключ) з українським алфавітом та клавіатурним драйвером; адаптер локальної мережі; 1 паралельний порт; 2 послідовних порти (1 миша); маніпулятор "миша" (PC або МS).
Для забезпечення роботи ПК (клієнтської частини) необхідна операційна система не нижче MS Windows95/98/NT 4.0/2000. Операційна система, що встановлена на сервері, повинна забезпечувати роботу СУБД Oracle версії не нижче 8.1. 6.
До локальної обчислювальної мережі ставляться такі вимоги: відповідність до IEEE 802.2 Ethernet; основний мережний протокол - TCP/IP Protocol.
Новий програмний комплекс має засоби інтеграції з існуючим програмним забезпеченням і повинний експлуатуватись на рівні спільного використання інформаційної бази АС.
Для програмних продуктів та інструментів, що використовуватиме ПК АІС районного рівня, серверна частина має бути реалізована під СУБД Oracle версії 8.1. 6, тому що програмне забезпечення розробляється засобами СУБД Oracle версії 8.1. 6 та системи візуального програмування DELPHI версії 5.
Для державних податкових інспекцій та філій, в яких немає можливості встановити СУБД Oracle, серверна частина має бути реалізована під СУБД Foxpro, але програмне забезпечення повинно розроблятися засобами системи візуального програмування DELPHI версії не нижче 5.
Нові можливості: збереження історії змін реквізитів баз даних. При перереєстрації в органах держреєстрації, у випадках інших змін облікових даних, при взятті на облік правонаступника платника – юридичної особи, знятті з обліку у органі ДПС, змінах у відношенні до реєстрів та інших обумовлених випадках необхідно вести історію змін, що також є функцією нової АІС. Структура таблиць бази даних для збереження історії змін реквізитів повинна передбачати занесення даних про причину змін та виконавця. Наповнення бази даних з історією змін облікових даних платника повинно відбуватися автоматично, без додаткового втручання користувача.
На вищий рівень інформація буде заноситися таким чином, щоб відповідати дійсному стану речей, зберігати актуальність. При внесенні ПК АІС районного рівня таких змін, як ліквідація будь-яких (або всіх) даних платника, інформація про це обов’язково буде передана і на вищий рівень.
Доповнення до відомостей стосовно адресних даних і телефонів платників податків. Дані формуються за допомогою екранних форм поступовим вибором: обирається населений пункт або район обласного підпорядкування, потім відбувається розгалуження: або відразу формується код населеного пункту, або обирається населений пункт районного підпорядкування, після чого вже формується код населеного пункту.
10-значний код територіальної одиниці, що використовується держстатистикою, однозначно визначається за кодом регіону та кодом населеного пункту.
Для міст Києва та Севастополя алгоритм вибору населеного пункту повинен бути однозначним.
З метою реалізації можливості пошуку та перегляду всіх адресних даних, що мають відношення до платника, передбачено єдину структуру всіх адресних даних з заповненням "Ознаки належності даних" (ознаки належності адресата: власні дані платника, дані відокремленого. підрозділу платника, засновника платника тощо) за допомогою довідника "Ознак належності", спеціально запровадженого для потреб ПК АІС, та заповненням реквізитів "Обліковий код платника" та "Обліковий код адресата". У випадку необхідності коригування адресних даних повинно проводитись збереження історії змін.
Для формування поштового індексу повинен використовуватися довідник з наданням користувачеві для вибору вже відфільтрованих даних - за регіоном, населеним пунктом тощо.
Для фізичних осіб - суб’єктів підприємницької діяльності, посадових осіб платників податків - юридичних осіб буде надана можливість занесення всієї кількості телефонів, вказаних в заяві платника. Крім цього, для кожного номеру передбачається можливість визначити ознаку факсу.
У базі даних телефони відокремлені від адрес. Зв‘язок між адресою та телефонами запроваджується за обліковими кодами адресата та абонента з урахуванням "Ознаки належності".
Нова технологія ведення електронного реєстру банківських рахунків. Інформація щодо відкриття/ закриття банківських рахунків платників розподіляється на дані про дійсні рахунки платників, архівну БД рахунків та журнал надходжень повідомлень про відкриття / закриття рахунків.
Для роботи з банківськими рахунками попередньо розроблена технологія і вимоги щодо функцій програмного забезпечення, яки детально описані у технічному завданні на створення нової АІС.
Відповідно до Порядку передачі інформації від установ банків до органів державної податкової служби електронними засобами з питань проведення операцій відкриття, закриття рахунків на адресу державних податкових адміністрацій інформація надходить в електронному вигляді засобами електронної пошти НБУ. Файли формуються банком, який веде рахунки клієнтів. Рознесення (обробка) банківської інформації від НБУ виконується автоматично, при цьому передбачено:
- якщо у базі даних такого рахунку немає, він автоматично додається до бази рахунків;
- якщо у базі даних такий рахунок закритий, інформація про нього переноситься до архіву, а про новий відкритий додається до бази даних;
- якщо у базі даних рахунок відкритий, здійснюється перевірка даних рахунку (типу рахунку, дати відкриття рахунку тощо).
Для відслідковування надходження інформації від банківських установ як в електронному вигляді (від НБУ), так і в паперовому (безпосередньо від банківських установ та від платника) у нової АІС необхідно передбачити електронний журнал, розширення протоколу коригування за даними НБУ та можливість більш детального перегляду даних по рахунках чи по платнику для подальшої роботи з рахунком в середовищі ПК.
В існуючому ПЗ передбачено ведення архіву відкритих та закритих рахунків, підтримка інформаційної цілісності баз даних рахунків платників та архіву рахунків платників при занесенні (коригуванні) даних про рахунки, забезпечення можливості одночасного блокування рахунку різними підрозділами.
Для довідки: зупинення операцій платників податків на рахунках в установах банків органами державної податкової служби проводиться відповідно до п. 5 статті 11 розділу II ЗУ "Про державну податкову службу в Україні" від 04.12. 90 р. N 509XII (в редакції ЗУ від 24.12. 93 р. N 3813-12), п. 8 Указу Президента України від 04.03. 98 року N 167/98 "Про заходи щодо підвищення відповідальності за розрахунки з бюджетами та державними цільовими фондами" та Положення "Про зупинення операцій платників податків на рахунках в установах банків, інших фінансово-кредитних установах", затвердженого Наказом ДПАУ від 23.04. 99 р. N 191, зареєстрованого в Мінюсті України від 23.09. 98 р. N 593/3033.
Цим положенням передбачені та зареєстровані в Міністерстві юстиції серійні бланки розпорядження на зупинення та відновлення операцій, які передбачають зазначення причини, по якій зупинено операції на рахунку, а в разі відновлення операцій в розпорядженні зазначається серія, номер, дата того розпорядження, що скасовується.
Враховуючи вище сказане, на один і той же рахунок можуть бути виставлені декілька розпоряджень щодо зупинення операцій (за порушення правил реєстрації, за неподання звітності, за наявність податкової заборгованості терміном більше п'яти днів). При наданні свідоцтва про державну реєстрацію скасовується одне розпорядження, при поданні звітності - друге. У разі несплати податкової заборгованості додаткові та інші рахунки залишаються заблокованими до іі сплати.
Інформація про повний список рахунків платника повинна мати обмежений доступ користувачів.
Зміни у взаємодії з органами держстатистики. Взаємодія з органами держстатистики відбувається у відповідності з Угодою про обмін інформацією між ДПАУ та Держкомстатом.
ПЗ повинно обробляти інформацію баз даних ЄДРПОУ, що надходить у файлах встановленого формату, та формувати звіти по розбіжностях (з можливістю перегляду, збереження, друкування) на основі аналізу відповідності інформації стосовно даних платників податків - юридичних осіб в базах даних районного рівня та базах, що надходять від органів Держстатистики.
Актуалізацію баз даних за даними Держстатистики необхідно здійснювати, звіряючи дані бази статистики з Довідкою, що видається органами статистики.
Вихідною інформацією для Держстатистики є:
- дані про економічну активність підприємств (організацій;
- дані про зміни у реєстраційних даних підприємств (організацій);
- дані про ліквідовані підприємства.
Програмний модуль також повинен формувати файл інформаційних розбіжностей.
Деякі зміни щодо обліку фізичних осіб. По перше, повинні бути зібрані відомості стосовно облікових даних, що вводяться на даний час в інших АРМ.
При перевірці за даними ДРФО у випадку надходження даних про зняття з обліку в ДРФО (у зв‘язку зі смертю особи) користувачеві АІС повинно надаватися повідомлення - для подальшого зняття з обліку в органах ДПС.
Паспортні дані платника - фізичної особи, посадових осіб, засновників - фізичних осіб та для інших випадків передбачається заносити за структурою, що відповідає структурі бази втрачених паспортів. яка доповниться ознаками типу посвідчення і повної дати народження.
Вимоги щодо роботи з екранними формами. Послідовність появи (по замовчуванню) екранних форм та розташування інформації у екранних формах повинно (по можливості) відповідати послідовності розміщення даних у реєстраційній заяві платника, а також вимогам щодо пакету вхідних документів платника (відповідно до діючої законодавчої бази, інструкцій про порядок обліку платників податків).
При роботі з екранними формами необхідно передбачити єдину систему виклику підказок (пояснень щодо роботи з екранною формою), нормативно-довідкової інформації (для вибору реквізитів при занесенні даних за допомогою довідників чи при використанні іншої інформації БД), систему збереження (чи відмови) інформації, виходу з екранних форм.
Вимоги щодо контролю даних. Обробка вхідної інформації повинна обов’язково забезпечувати (з видачею користувачеві відповідного попередження):
- перевірку при занесенні облікового коду на відповідність контрольному числу за відповідною методикою перевірки правильності кодів та контроль ідентифікаційного номеру за БД ДРФО;
- перевірку інформаційної цілісності бази даних банківських рахунків платників, у тому числі перевірку номеру банківського рахунку на відповідність контрольному числу;
- перевірку дублювання інформації за визначеними умовами.
Всі дані, для яких передбачено використання нормативно-довідкової інформації, повинні вибиратися за допомогою відповідного довідника (чи перевірятися на відповідність у разі безпосереднього введення), при цьому для довідників значних обсягів необхідно реалізувати контекстний пошук інформації.
При занесенні інформації повинна проводитися на заповнення обов‘язкових реквізитів.
Вимоги щодо пошуку в базах даних. Функція пошуку повинна забезпечувати:
- пошук за основними реквізитами (код, назва, рахунки, дати, періоди дат, адреси та т. і.);
- пошук за умовами ("AND", "OR", "BETWEEN");
- можливість контекстного пошуку;
- формування запитів користувачами за чітко визначеними інструкціями (без глибокого вивчення мови запитів та знання фізичного розташування даних в інформаційній системі);
- можливість гнучкого налагодження та оптимізації процесу пошуку адміністратором БД;
- зміни структури таблиць з реквізитами, за якими відбувається пошук даних, не повинні викликати змін програмного забезпечення.
Результат роботи функції пошуку повинен залишатися доступним для обробки до підтверджя відмови користувача від подальшої роботи з відібраною інформацією.
Вимоги щодо формування вихідної інформації (списків). В АІС повинно бути передбачено формування списків за вищенаведеними параметрами пошуку:
- із можливістю визначення показників для вихідної форми та їх впорядкуванням;
- із підрахунками кількості;
- із розподілом на платників вказаної ДПІ та зареєстрованих в інших ДПІ (для районного рівня), вказаного органу ДПС (для обласного та центрального рівня);
- із розподілом на платників, що стоять на обліку та знятих з обліку;
- об‘єднанням (можливо частковим) вищенаведених можливостей.
Вимоги щодо змін довідкової інформації. При змінах у довідковій інформації необхідно передбачити механізм використання оновленої довідкової інформації в усіх задіяних базах даних. При внесенні змін та доповнення довідкової інформації потрібно фіксувати дату змін та нормативно-законодавче джерело їх виникнення. Процес оновлення довідкової інформації повинний ініціюватись на рівні СУБД ДПАУ з подальшою передачею оновлення довідкової інформації на рівень СУБД ДПА у областях та первинного вводу.
У разі оновлення даних БД за результатами коригування потрібно формувати протоколи з видачею їх на екран та збереженням у файлі.
Вимоги щодо механізму обміну інформацією. Невід’ємною частиною АІС є забезпечення обміну даними про платників податків (передача змін та доповнень з дати останньої передачі або за вибором, запитів на пошук, запитів про реєстраційні дані та ін.) у розрізі окремих платників між різними рівнями ПК.
У новій АІС потрібно передбачити два шляхи обміну інформацією: при наявності єдиного адресного простору використовуються засоби СУБД ORACLE, при відсутності - використовується обмін пакетами (файлами).
Транспортний рівень обміну пакетами повинен забезпечувати:
- гарантовану доставку пакету;
- обмін пакетами по принципу "черги".
При отриманні інформації повинні формуватися для передачі у зворотному напрямку файли підтвердження з повідомленнями про отримання даних та аналізом помилок.
Вимоги щодо механізму конвертації даних. Програмно-технічні комплекси всіх рівнів АІС повинні передбачати інтеграцію з існуючим програмним забезпеченням для обліку платників в частині забезпечення конвертації даних існуючих облікових баз даних до нових структур. Перед проведенням конвертації існуюче інформаційне забезпечення повинно бути приведено (із врахуванням можливостей існуючого програмного забезпечення) у відповідність до вимог інформаційного забезпечення комплексу.
Вимоги щодо обміну інформацією між структурними рівнями АІС. Для забезпечення обміну інформацією про платників податків, зареєстрованих
Література
1. Нормативно-законодавча база України, а саме, законодавчі та нормативні акти (із змінами та доповненнями), що регулюють порядок створення, державної реєстрації (легалізації) та ліквідації суб‘єктів обліку платників податків.
2. Автоматизированные информационные технологии в економике.: Учебник. /Под ред. Г. А. Титоренко. –М.: Компьютер, ЮНИТИ, 1998., -400 с.
3. Береза А. М. Основи інформаційних систем. Навчальний посібник. –К.: КНЕУ, 1998. –140 с.
4. Галузинський Г. П., Гордієнко І. В. Сучасні технологічні засоби обробки інформації. Навчальний посібник. –К.: КНЕУ, 1999. –224 с.
5. Голосов О. В., Охрименко С. А. и др. Введение в информационный бизнес – М.: финансы и статистика, 1996.
6. Гужва В. М., Постєвой А. Г. Інформаційні системи в міжнародному бізнесі.: Навчальний посібник. –К.: КНЕУ, 1999. –164 с.
7. Гуткин М., Пройдаков Э. Будущее Intel – в развивающихся рынках // PC Week/ RE. – 1997. – №16-17. – С. 1-61.
8. Диордица С. Г., Соколовская З. Н., Тизул В. В. и др. Современные информационные технологии в экономике. Учебник для вузов. –Одесса: Астропринт, 1997., т1. –176 с.
9. Єрьоміна Н. В. Проектування баз даних. Навчальний посібник. –К.: КНЕУ, 1998. -208 с.
10. Завгородній В. П. Автоматизація бухгалтерського обліку, контролю, аналізу та аудиту. – К.: А. С. К., 1998. – 768 С. – (Економіка. Фінанси. Право). – Рос.
11. ГОСТ 19.701-90. Схемы алгоритмов, программ, данных и систем.
ДСТУ 3146 – 95. Коди і кодування інформації. Вимоги до побудови.
12. ДСТУ 3329 – 96 (ГОСТ 34.320 – 96) Концепції та технологія для концептуальної схеми та інформаційної бази.
13. КНД 50 – 028 – 94. Порядок розроблення державних класифікаторів техніко - економічної та соціальної інформації.
14. КНД 50 - 054 – 95. Правила побудови та написання назв об'єктів в державному класифікаторі техніко – економічної та соціальної інформації.