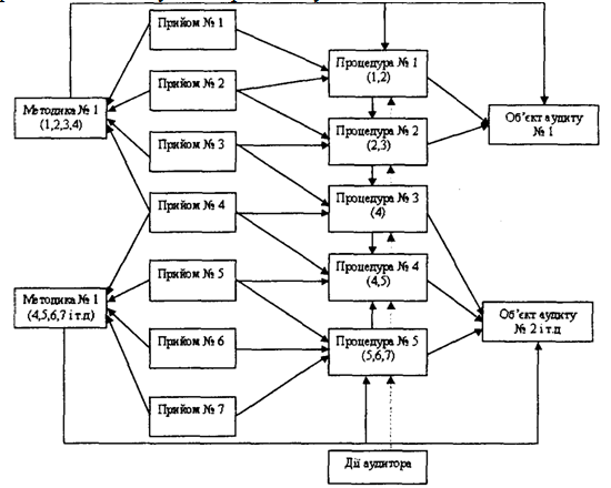
Для повнішого розкриття змісту аудиторського процесу потрібне глибоке розуміння залежності між його елементами. Як видно з рис. 1, процедура аудиту складається, з одного боку, із набору методичних прийомів, а з другого — з безпосередньої дії аудитора.
У конкретну аудиторську процедуру можуть входити один, два або більше методичних прийомів, які використовують у певній послідовності.
Підбір процедур у процесі аудиту в кожному конкретному випадку визначається розробленою аудитором методикою, що знаходить своє відображення у програмі перевірки.
Аудиторський процес, безумовно, характеризується його стадіями та етапами. Що стосується цього питання, то воно широко розглянуте у спеціальній економічній літературі [9,10, 11,16, 31].
Доцільно виділяти наступні стадії процесу аудиту: початкова, дослідна, завершальна.
При визначенні етапів процесу аудиту слід виходити не з погляду періоду його виконання, а з окремого моменту його розвитку.

Рис. 1. Модель процесу аудиторської перевірки (27).
Для прикладу візьмемо планування аудиту, що назване в джерелах одних авторів стадією, а в інших — етапом (табл. 1).
Так, Білуха М. Т. поділяє три стадії, які в свою чергу поділяє на підстадії (процеси). Так, організаційна стадія аудиторського процесу складається з вибору об'єкту аудиту і організаційно-методичної підготовки. Дослідна стадія –з переддослідного і дослідного процесів, а завершальна стадія— з узагальнення результатів аудиту та їх реалізацію [11].
Вивчення вітчизняної і зарубіжної літератури, робота протягом багатьох років в аудиторській фірмі "ЛьвівАкадемАудит" та логічна послідовність першочергових дій аудитора дозволили В. Рудницькому (26) виділити наступні етапи аудиторського процесу (табл. 1).
Табл. 1. Використання спеціальних прийомів аудиторського контролю по стадіях процесу аудиту (27).

Як видно із даних табл. 1, першим етапом на початковій стадії і є вибір суб'єкта перевірки, ознайомлення з його бізнесом та станом обліку. Цей етап характерний для всіх підходів до аудиту. У вітчизняній практиці, як показує робота аудиторів (аудиторських фірм), вибір суб'єкта перевірки здебільшого здійснюють самі аудитори або аудиторські фірми через рекламу, оголошення в періодичних виданнях, по радіо, телебаченню. Зарубіжні аудиторські фірми широко використовують для вибору фірм-клієнтів листи-зобов'язання. Зміст листа-зобов'язання розкривається у Міжнародних нормативах аудиту №2. Аудитори відправляють листи-зобов'язання в різні підприємства і організації, де вказують можливості надання своїх послуг, обов'язки аудитора і його відповідальність.
Після відповіді клієнта на лист-зобов'язання із запрошенням для аудиту керівник аудиторської фірми виїжджає на місце перевірки.
Важливим моментом на цьому етапі аудиторського процесу є також ознайомлення з бізнесом клієнта. Збір інформації про бізнес клієнта необхідний, щоб правильно інтерпретувати значення аудиторських доказів, одержаних у процесі аудиту. Знання бізнесу клієнта вимагає від аудитора детального вивчення видів діяльності та галузевих особливостей організації і технології виробництв. Галузеві особливості окремих видів діяльності суб'єктів перевірки мають суттєвий вплив не тільки на організацію обліку, а й на порядок включення витрат у собівартість продукції, робіт (послуг) та формування фінансових результатів. Крім цього, аудитор повинен добре володіти нормативною базою, що регулює діяльність та систему обліку підприємств різних галузей народного господарства.
Вивчення бізнесу клієнта дозволяє аудитору вибрати правильний напрямок при перевірці підприємств, що одночасно займаються кількома видами діяльності (наприклад, виробництвом, торгівлею, будівництвом тощо).
На другому етапі початкової стадії процесу аудиторської перевірки аудитор ознайомлюється із статутом підприємства, його установчими документами та правовими зобов'язаннями. Аудитор, перевіривши коли і хто зареєстрував підприємство, склад засновників, особливу увагу повинен приділити предмету і видам діяльності, що передбачені статутом. Усе це при подальшій перевірці дозволяє йому визначити законність здійснення тих чи інших господарських операцій. Важливо також проконтролювати наявність на суб'єкті перевірки ліцензій на окремі види діяльності та реалізацію окремих видів товарів.
В умовах підтверджуючого аудиту, як показує практика роботи вітчизняних аудиторських фірм, за останні роки більшість аудиторів обмежується лише оглядовим вивченням стану бухгалтерського обліку. Вивчення зарубіжної літератури і практики роботи окремих аудиторських фірм Великобританії підтверджує, що в умовах системно-орієнтованого аудиту й аудиту, що ґрунтується на ризику, важливим етапом є оцінка системи обліку, внутрішнього контролю та ризику.
Аудитор повинен дослідити і вивчити систему бухгалтерського обліку і внутрішнього контролю клієнта для того, щоб зрозуміти, як готують бухгалтерську інформацію і мати певне уявлення про надійність цих систем, оскільки ця інформація знаходить відображення у фінансовій звітності підприємства.
Система внутрішньогосподарського контролю може давати надійну фінансову інформацію, забезпечувати збереження активів суб'єкта перевірки. Якщо у клієнта достатньо надійна система внутрішнього контролю, то ризик контролю буде незначним, а кількість аудиторських доказів може бути значно меншим, ніж при слабкому внутрішньому контролі. Крім цього, оцінка внутрішнього контролю і ризику дозволяє аудиторові виявляти конкретні контрольні моменти і знижує ймовірність того, що наявні помилки не будуть виявлені.
Дослідження системи обліку, оцінку внутрішнього контролю та ризику аудитор здійснює за допомогою вивчення організаційних структур, діючих на підприємстві посадових інструкцій, бесід із керівництвом і працівниками клієнта, ознайомлення із документообігом, спостереження за роботою менеджерів і внутрішніх аудиторів та ін.
Основною метою оцінки системи внутрішнього контролю підприємства є створення основи для планування аудиту та визначення часу й обсягу аудиторських процедур, а також суми оплати за надані послуги.
Виходячи з вищесказаного, логічним є виділення визначення обсягу робіт, узгодження суми оплати та складання угоди як окремого етапу процесу аудиту.
В угоді на аудиторську перевірку вказують не тільки види послуг, час проведення аудиту, суму оплати, й обов'язки та права як виконавця, так і замовника.
Завершальним етапом початкової стадії процесу аудиту є, складання плану та робочої програми.
Розглянуті вище етапи процесу аудиторської перевірки — передумова для складання загального плану і робочої програми аудиту. У МНА 4 сказано, що плани повинні бути складені так, щоб вони передбачали:
- 1) одержання знань про облікову систему контролю клієнта, політику і процедури внутрішнього контролю;
- 2) визначення очікуваного рівня довіри внутрішньому контролю;
- 3) визначення і програмування змісту, часу і обсягу процедур, які підлягають контролю;
- 4) координацію виконуваних робіт [22].
Для виконання плану аудиту із врахуванням набутої інформації на попередніх етапах процесу аудиторської перевірки аудитор складає у письмовій формі робочу програму. Аудиторська програма включає перелік конкретних процедур, спрямованих на одержання доказів щодо достовірності інформації у фінансовій звітності підприємств. У програмі визначають аудиторські завдання для кожного напрямку дослідження і вона може служити інструкцією молодшим аудиторам та бути використана як засіб контролю за своєчасністю і якістю робіт, які вони виконали.
На стадії дослідження в умовах підтверджуючого аудиту доцільно виділити такі етапи процесу аудиту:
- перевірка господарських операцій і облікових записів;
- коригування плану і робочої програми;
- перевірка (аналіз) фінансової звітності та збір аудиторських доказів.
Як видно з табл. 1, для системно-орієнтованого аудиту й аудиту, що базується на ризику, запропоновані ті самі назви етапів за винятком першого. Якщо в умовах підтверджуючого аудиту для першого етапу стадії дослідження запропонована назва "перевірка господарських операцій і облікових записів", то в умовах системно-орієнтованого аудиту, що базується на ризику, —"тестування контрольних моментів". Це пояснюється тим, що якщо за умов оцінки внутрішнього контролю і аудиторського ризику виявлено, що ризик є низьким, то, можливо, слід обмежитися тестуванням лише контрольних моментів. Якщо ризик внутрішнього контролю високий, то в цьому випадку аудитору доцільно здійснювати перевірку господарських операцій і облікових записів, тобто перевіряти первинні документи, облікові реєстри.
Етап коригування плану і робочої програми передбачено Міжнародними стандартами аудиту. Зокрема, у МНА 4 відзначено, що плани мають бути складені і коригуватися, якщо необхідно, в період проведення аудиту [22].
Коригування плану та внесення при потребі певних змін у робочу програму відбувається на стадії дослідження, тобто збору доказів, внаслідок об'єктивних і суб'єктивних причин. Рішення про внесення змін у план і програму аудиту приймає керівник аудиторської фірми або керівник групи аудиторів.
Завершальний етап процесу аудиту на стадії дослідження доцільно назвати — перевірка (аналіз) статей фінансової звітності. У зарубіжній економічній літературі цей етап часто називають "перевірка окремих елементів сальдо" [9].
Основним завданням цього етапу є одержання достатнього обсягу додаткових доказів для визначення того, наскільки об'єктивно відображено сальдо окремих рахунків у балансі та інших формах фінансової звітності. Характер і обсяг цієї роботи значною мірою залежать від виявлених доказів на попередніх етапах.
Для виконання завдань, які поставлені на етапі перевірки (аналізу) фінансової звітності, у практиці аудиту використовують аналітичні процедури і процедури перевірки окремих статей балансу.
До аналітичних процедур належать:
- аналіз співвідношень різних фінансових (або фінансових і нефінансових) показників;
- порівняння фактичних даних із плановими або аналогічними даними попередніх років;
- порівняння окремих показників з відповідними показниками аналогічних підприємств або середньогалузевими;
- визначення відхилень;
- факторний або регресійний аналіз.
Якщо в процесі аналізу фінансової звітності аудитор виявить суттєві відхилення від очікуваних, то в цьому випадку необхідно вдатися до додаткових процедур або провести перевірку окремих питань.
За допомогою процедур перевірки окремих статей балансу аудитори виявляють помилки у фінансовій звітності.
Якщо при перевірці з використанням аналітичних процедур акцент роблять на загальній оцінці господарських операцій і сальдо Головної книги, то при перевірці окремих елементів статей балансу увагу акцентують на кінцевому сальдо Головної книги, яке переносять у баланс суб'єкта перевірки.
На завершальній стадії процесу аудиту виділяють три етапи: оцінка й аналіз результатів перевірки; складання звіту, підготовка пропозицій і ознайомлення з ними замовників; написання аудиторського висновку і оформлення та підписання акту виконаних робіт.
На етапі оцінки й аналізу результатів аудиторської перевірки керівник аудиторської фірми або керівник групи аудиторів повинен оцінити результати аудиту і проаналізувати, чи вистачає зібраних доказів для підтвердження достовірності фінансової звітності. Залежно від вагомості доказів буде визначений зміст аудиторського звіту і висновку. На цьому етапі аудитор уточнює спірні питання з керівництвом підприємства (організації), яке підлягало аудиту.
Керівник аудиторської групи особливу увагу звертає на робочі документи аудиторів. Суттєва перевірка цих документів дозволяє оцінити якість виконання аудиту, дотримання послідовності плану і програми перевірки.
На наступному етапі завершальної стадії аудиторського процесу аудитор складає звіт, в якому розкриває сильні і слабкі сторони діяльності підприємства. Особливу увагу аудитор зосереджує на пропозиціях щодо поліпшення бізнесу клієнта, організації системи обліку, вдосконалення системи внутрішнього контролю.
Залежно від потреб замовників, звіт аудитора зачитують на зборах засновників (акціонерів) або передають керівництву підприємства. Для оприлюднення фінансової звітності підприємств (організацій), згідно із Законом України "Про аудиторську діяльність", аудитор зобов'язаний скласти аудиторський висновок, який у десятиденний термін після завершення перевірки подає підприємству і в податкову адміністрацію. Форма і зміст аудиторського висновку розкриті у тимчасових нормах аудиту в Україні, які затвердила Аудиторська палата України.
У тимчасових нормах аудиту в Україні розкриті наступні види висновків: безумовно-позитивний, умовно-позитивний (із застереженнями), негативний. Якщо аудитор володіє достатніми доказами, які свідчать про вагомі помилки у системі обліку та звітності, що суттєво впливають на зміст статей балансу та інших форм звітності, то в цьому випадку він складає негативний висновок або відмовляється від складання висновку.
Після складання висновку аудитор оформляє і підписує разом із замовником акт виконання робіт, що є завершальним етапом процесу аудиту.
Розглянуті вище етапи характеризують процес аудиту фінансової звітності. Проте аудиторські фірми, крім цього, виконують різного роду послуги: аналіз фінансової звітності, відновлення обліку і складання звітності, консультації з економіко-правових питань, оподаткування тощо. Виходячи з характеру цих послуг, будуть змінюватися не тільки методика та процедури аудиту, а й етапи виконання цих процесів.
Література
- Положення про докуменнтальне забезпечення записів в бухгалтерському обліку. Затв. Міністерством Фінансів України №88//Бухгалтерський облік і аудит. -1995. -№2. -с. 38-39.
- Про аудиторську діяльність: Закон України. З наступними змінами і доповненнями//Галицькі контракти. -1993. -№23.
- Про господарські товариства: Закон України. З наступними змінами і доповненнями//Голос України. -1991. -№198.
- Про підприємництво: Закон України. З наступними змінами і доповненнями//Відомості Верховної Ради УРСР. -1991. -№14.
- Про бухгалтерський облік та фінансову звітність в Україні:Закон України від 16.07. 99р. №996-ХІV. З наступними змінами і доповненнями.
- Про оподаткування прибутку підприємств:Закон України у редакції від 22.05. 97р. №283/97-ВР із змінами і доповненнями.
- Інструкція про застосування Плану рахунків бухгалтерського обліку активів, капіталу, зобов"язань і господарських операцій підприємств і організацій, затверджена наказом МФУ від 30.11. 99р. №291.
- Методичні рекомендації з перенесення сальдо рахунків і субрахунків попереднього Плану рахунків бухгалтерського обліку виробничо-господарської діяльності об"єднань, підприємств і організацій на рахунки і субрахунки Плану рахунків бухгалтерського обліку активів, капіталу, зобов"язань і господарських операцій підприємств і організацій, затвердженого наказом МФУ від 30.11. 99р. №291:Додаток до листа МФУ від 04.02. 2000р. №18-424
- Положення (стандарт) бухгалтерського обліку 9 "Запаси", затверджене наказом МФУ від 20.10. 99р. №246, зареєстрованим у МЮУ 02.11. 99р. №751/4044
- Положення (стандарт) бухгалтерського обліку 16 "Витрати", затверджене наказом МФУ від 31.12. 99р. №318, зареєстрованим у МЮУ 19.01. 2000р. №27/4248 (із змінами і доповненнями)
- Аренс А., Лоббек Дж. Аудит. -М.: Финансы и статистика, 1995. -560с.
- Аудит: практическое пособие/А. Кузьминский, Н. Кужельный, Е. Петрик и др.; Под ред. А. Кузьминского. -К.: "Учетинформ", 1996. -283с.
- Білуха М. Т. Аудит у бізнесі:Посібник для бізнесменів. -Дніпропетровськ:фірма "Преском", 1994. -240с.
- Бухгалтерский учет в промышленности и капитальном строительстве: Учебное пособие // И. М. Новиченко, Ф. П. Васин, И. М. Рендухов и др. Под ред. П. П. Новиченко. - М.: Финансы и статистика, 1983. - 360с.
- Бухгалтерский учет: учебник/ П. С. Безруких, А. Н. Кашаев. 3-е изд. -М.:Финансы и статистика. - 1988. 167-268с.
- Внутренний аудит: Методика проведения. - М.: Международный центр по вопросам налогообложения, 1994. - 80 с.
- Голов. С. Проблеми та перспективи реформування бухгалтерського обліку в в Україні//Бухгалтерський облік і аудит, № 11/2000, с. 15-23
- Додж Р. Краткое руководство по стандартам и нормам аудита: Пер. с англ. -М.:Финансы и статистика, ЮНИТИ, 1992. -240с.
- Завгородний В. П., Савченко В. Я. Бухгалтерский учет, контроль и аудит в условиях рынка. -2-е изд. К.:Фирма "ДИ-КСИ", 1997. -832с.
- Кужельный Н. В. Бухгалтерский учет и его контрольные функции. Практическое руководство. - М.: Финансы и статистика, 1985. - 143с.
- Майер Э. Контроллинг как система мышления и управления: Пер. с нем. - М.: Финансы и статистика, 1993. - 96с.
- Манн Р., Майер Э. Контроллинг для начинающих. - М.: Финансы и статистика, 1992. - 208 с.
- Маргулис А. Ш. Бухгалтерский учет в отраслях народного хозяйства. - М.: Финансы, 1979. - С. 415.
- Международные стандарты учета и аудита. -М.:Аудит-Трейдинг, 1992. Вып. 5-7.
- Муллахметов X. Ш. Внутренний аудит: проблемы организа-ции и развития/УБухгалтерский учет. - 1993. - №8. -С. 29-30.
- Мюллер Г., Черной X., Минк Г. Учет: международная перспектива: Пер. с англ. - М.: Финансы и статистика, 1992. - 136с.
- Петрик. О. Проблеми перевірки аудитором початковиз залишків за рахунками обліку і статтями балансу підприємств//Бухгалтерський облік і аудит, № 11/2000, с. 55-62
- Рудницький В. С. Методологія і організація аудиту. -Тернопіль:Економічна думка, 1998. -191с.
- Рудницький В. С. Внутрішній аудит: методологія, організація:Монографія. -Тернопіль:Економічна думка, 2000. -104с.
- Терехов А. А. Аудит -. внешний и внутренний/УБухгалтерский учет. -1993. - №4. - С. 15-18.
- Хорнгрен Ч. Г., Фостер Дж. Бухгалтерский учет: управлен-ческий аспект, - М.: Финансы и статистика, 1995. - 415 с.
- Чумаченко Н. Г. Бухгалтерский учет прошлое, настоящее... будущее?! // Світ бухгалтерського обліку. -1997.
- Шеремет А. Д., Суйц В. П. Аудит. -М.:Инфра-М, 1995. -240с.